자격증 정보/활동지원사 교육일정
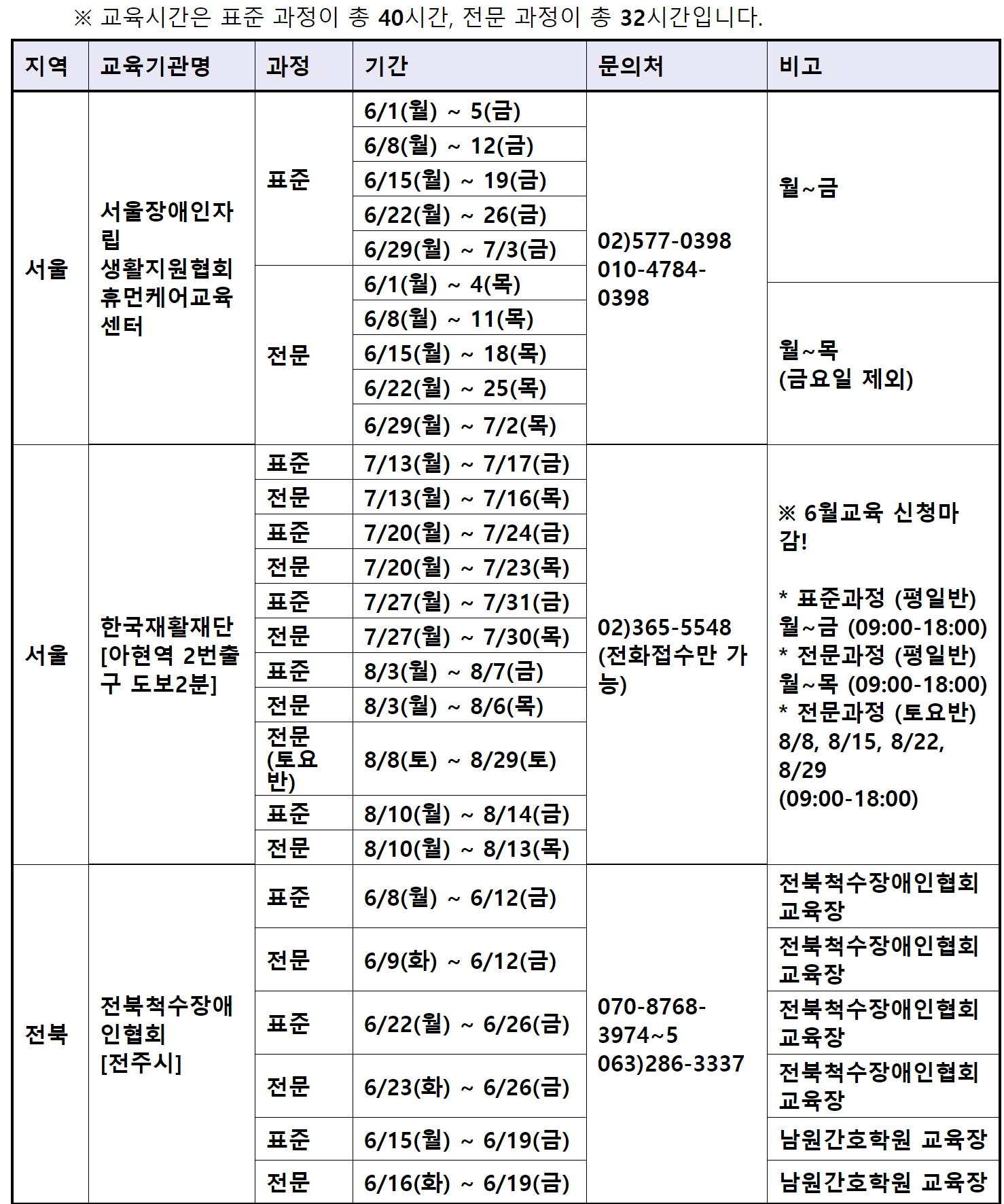
장애인활동보조인 22020년 6월 교육 일정
소설프로그래머
2020. 6. 6. 10:40
반응형
코로나19로 장애인활동보조인 교육이 많지 않습니다.


[6월] 활동지원사 교육기관_교육일정표.hwp
0.02MB
출처 : 장애인활동지원
가까운 장애인교육기관 검색은 아래 사이트를 이용하면 편리합니다.
내 주변 자격증 교육기관 검색
위치기반 요양보호사 전국 교육기관 검색하기, 사회복지사, 간호조무사, 물리치료사 자격증 취득, 시험일정, 학원 교육시설 등
angelsitter.co.kr
반응형